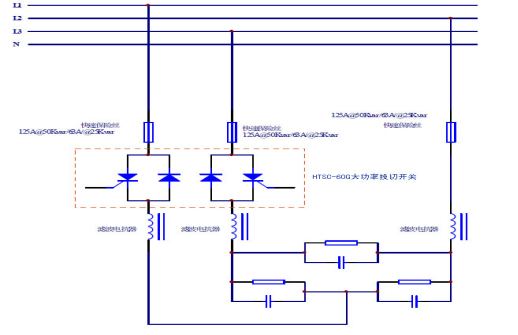
一、产品概述:
晶闸管开关是一种能频繁投切、可靠性高的快速投切开关,特别适用于电压等级高(660V、800V),负荷变化快、波动频繁要求比较高的场合。
广泛应用于石油化工、金属冶金、汽车制造、港口配电等领域。
二、产品特点及功能
环境条件
① 海拔高度:不超过2500米。
② 空气温度:空气温度不高于+65℃,不低于-25℃。
③ 大气条件:空气湿度在20℃时不超过90%,在温度较低时,允许有较高的相对湿度。
④ 环境条件:周围介质无燃爆危险,无腐蚀性气体,无导电尘埃及雨雪侵蚀。
性能特点
① 电压过零投入、无涌流、无电弧重燃现象;
② 三相响应速度小于20mS;
③ 具有过压,过流,超温闭锁等保护功能及报警指示;
④ 允许快速、频繁投切,维护简单方便。
三、技术参数和特点
技术参数:
系统电压:适用于AC380V、 AC660V、AC800V;
控制电压;DC12V。
四、接线说明


