新闻资讯
News
充电桩补偿是用电容器还是用SVG?哪个效果更好?

充电桩项目无功补偿建议选用SVG,原因如下:
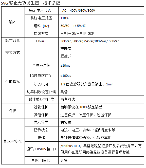
1、充电桩负荷式工作过程中,无功功率需要有时是感性状态,需要补偿容性无功;有时又是容性状态,需要补偿感性无功;但是普通电容器组无功补偿感性无功,SVG动态补偿既能输出感性无功功率,也能输出容性无功功率,满足充电桩负荷无功需求。

2、充电桩负荷变化频繁,而且波动大,无功需求忽大忽小,变化极快,SVG动态补偿响应迅速、能够在几毫秒快速实现无功功率输出,满足无功功率消耗的需求。

3、SVG动态无功补偿不但响应速度快,而且补偿精度高。能够实现0~100kVAR连续、精细输出无功功率、满足无功不同容量需求,达到提高功率因数的目标。

4、所以在充电桩项目中,箱式变电站要加装SVG无功补偿设备。

返回顶部
在线客服
扫一扫 关注我们